Fixed costs
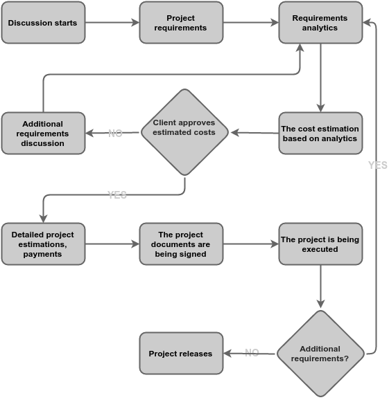
Fixed Cost or Fixed Price, also known as the Fixed Budget Model works best for short-term small or medium sized projects.
Unlike the Time and Resources model, Fixed Cost requires well-designed project specs, scopes and requirements delivered before project development launches.
No changes usually take place while the product is under development. Everything flows according to pre-defined requirements.
Considering requirements are to be pre-defined, you will be forced to invest time and resources into their complete creation and analysis from the start.
This model does not require deep direct communications or collaboration between clients and service providers.
Deadlines are set up and met, considering teams are aware of the entire scope from the beginning, thus stating precise dates of product delivery.